Material
Dieses Dokument soll alle Informationen und Materialien, die während einer Mission benötigt werden, an einer Stelle gebündelt und nachvollziehbar zur Verfügung stellen.
Es ist so aufgebaut, dass zunächst die allgemeinen Informationen für alle Spieler zugänglich sind, gefolgt von spezifischen Abschnitten für die jeweiligen Rollen:
- Alle Spieler: Organisatorisches, Medic-Settings, Funkplan Triton Company
- Führungskräfte: Luftunterstützung, Logistikunterstützung
- Air Force: Air Force, Operationsübersicht, Wichtige Infos, JTAC, Piloten
- Logistik: Führungskräfte, Logistikunterstützung, Logistikbestellkatalog
Alle
Organisatorisches
Join-In-Progress und Respawn
- Spieler können jederzeit verspätet zum Event erscheinen. Meldet euch dann bei Zeus für teleport oder der Logistik für Nachführung.
- Respawn ist aktiviert. Sucht nach eurem Respawn die Logistik auf. Diese organisiert den Transport zu eurem Trupp.
- Bei technischen Problemen werdet ihr selbstverständlich ebenfalls zu eurer Einheit teleportiert, um den Spielfluss aufrechtzuerhalten.
Zeus
- Zeuse können über einen Doppel-Zeus-Ping oder die Admin-Nachricht bei Rückfragen und Problemen kontaktiert werden.
- Wenn ihr lange Wartezeiten bemerkt oder andere Problem entdeckt, könnt ihr die Zeuse jederzeit auf diesen Umstand aufmerksam machen, um gemeinsam eine Lösung zu finden.
Feedback
- Nach jedem Missionsende oder Abend besprechen sich die Gruppen/Squads zunächst intern. Anschließend können die Ergebnisse dieser Besprechung von einem selbst gewählten Vertreter in der großen Runde mit allen Spielern vorgestellt werden.
- Meldet gerne auffällige Fehler oder Probleme direkt am Ende des jeweiligen Abends, damit diese für den nächsten Abend gelöst werden können.
- Nach dem Ende des Events (Sonntag) wird ein Umfragebogen mit allen Teilnehmern geteilt. Wir freuen uns über euer ehrliches Feedback.
Medic Settings
- Wir benutzen ACE Medical
- Coming soon …
Funkplan Triton Company

Link: Funkplan im Detail
Funkplan als Tabelle
| Channel Nr. | Kurzname | Beschreibung |
|---|---|---|
| 1 | REQUEST | Anfragen: CAS, Logistik, QRF/Pararescue |
| 2 | TRITON PLT | Triton Platoon |
| 3 | TRITON PLT A | Triton Platoon Alternative |
| 4 | LEVI JTAC | Leviathan JTAC |
| 5 | BARRA JTAC | Barracuda JTAC |
| 6 | TRITON JTAC | Triton JTAC |
| 7 | AIR SPACE | Pilotenkanal für Air Space |
| 8 | LEVI PLT | Leviathan Platoon |
| 9 | BARRA PLT | Barracuda Platoon |
| 10 | LEVI LEAD | Leviathan Lead intern |
| 11 | LEVI ALPHA | Leviathan Alpha |
| 12 | LEVI AF1 | Leviathan Alpha Fireteam 1 |
| 13 | LEVI AF2 | Leviathan Alpha Fireteam 2 |
| 14 | LEVI BRAVO | Leviathan Bravo |
| 15 | LEVI BF1 | Leviathan Bravo Fireteam 1 |
| 16 | LEVI BF2 | Leviathan Bravo Fireteam 2 |
| 17 | LEVI CHARLIE | Leviathan Charlie |
| 18 | LEVI CF1 | Leviathan Charlie Fireteam 1 |
| 19 | LEVI CF2 | Leviathan Charlie Fireteam 2 |
| 20 | BARRA LEAD | Barracuda Lead intern |
| 21 | BARRA ALPHA | Barracuda Alpha |
| 22 | BARRA AF1 | Barracuda Alpha Fireteam 1 |
| 23 | BARRA AF2 | Barracuda Alpha Fireteam 2 |
| 24 | BARRA BRAVO | Barracuda Bravo |
| 25 | BARRA BF1 | Barracuda Bravo Fireteam 1 |
| 26 | BARRA BF2 | Barracuda Bravo Fireteam 2 |
| 27 | BARRA CHARLIE | Barracuda Charlie |
| 28 | BARRA CF1 | Barracuda Charlie Fireteam 1 |
| 29 | BARRA CF2 | Barracuda Charlie Fireteam 2 |
| 30 | ALLI PLT | Alligator Platoon |
| 31 | ALLI PLT A | Alligator Platoon Alternative |
| 32 | CAPY PLT | Capybara Platoon |
| 33 | CAPY ALPHA | Capybara 1 internal |
| 34 | CAPY BRAVO | Capybara 2 internal |
| 35 | TRIDENT PARA | Trident intern |
| 36 | TRIDENT MIKE | Trident Abgesessen |
| 37 | TRIDENT HOTEL | Trident Helicopter |
| 38 | TRITON HQ | Triton HQ internal |
Rauchfarben
Grün: Freund Markierung
Gelb: JTAC Reserviert
Rot: Feind Markierung
Blau: LZ Markierung
Orange: JTAC Reserviert
Violet: QRF/Pararescue
Weiß: Verschleierung
QRF/Pararescue
coming soon …
Wir hoffen, dass der QRF/Pararescue damit den Spielfluss und den Spielspaß für euch erhöht.
MedEvac Info
Es gibt Bedenken hinsichtlich der Ineffizienz des MedEvac. Wir haben uns viele Gedanken gemacht, damit der MedEvac euch optimal unterstützt und die Hemmschwelle, ihn anzufordern, praktisch nicht vorhanden ist.
1. Kein kompliziertes Anfrageverfahren
Jeder kann, bei Ausfall der Führung, auf dem Notfallkanal (Kanal 1 - SOS) den MedEvac anfordern.
Einfach sagen: „Wir sind Otter Bravo und brauchen den MedEvac!“
Alles Weitere wird dann erfragt, während der MedEvac bereits auf dem Weg ist. Die Anfrage wird vom CCT/ALO mit höchster Priorität behandelt.
2. Schnelle Ankunft innerhalb von 5 Minuten
Der MedEvac ist so trainiert und optimiert, dass er bis zum Ausrücken nur 90 Sekunden benötigt. Nach weiteren 3 Minuten ist ein MedEvac-Doktor planmäßig in der Landezone.
Wir hoffen auf eine durchschnittliche Estimated Time of Arrival (ETA) von etwa 5 Minuten.
Zusätzlich nutzen wir Holding Areas, um die ETA weiter zu reduzieren und den Hubschrauber dicht am aktuellen Geschehen zu halten.
Die Logistik stellt Versorgungspunkte bereit, damit der MedEvac-Helikopter näher bei den Spielern ist.
Ein MedEvac-Doktor bleibt im MedEvac für Folgeaufträge. Selbst wenn der MedEvac bereits angefordert wurde, können wir beide Platoons unterstützen.
3. MedEvac leistet, was benötigt wird
Teilt uns nach Anmeldung auf eurem Funkkanal mit, welches Verfahren ihr wünscht:
- Transport der Patienten zur Basis, bei vielen schweren Ausfällen
- Medizinische Unterstützung vor Ort durch MedEvac-Doktoren
Wir hoffen, dass der MedEvac damit den Spielfluss und den Spielspaß für euch erhöht.
Mobile Medical Team Info
Das MMT (Mobile Medical Team), ähnlich einem BAT (Beweglicher Arzttruppe), ist für die Versorgung von verwundeten Kräften zuständig.
Die Besonderheit gegenüber dem MedEvac liegt darin, dass diese Einheit einer anderen Einheit angegliedert wird, diese begleitet, die Versorgung gemeinsam mit weiteren medizinischen Kräften durchführt.
Weiter gegebenenfalls die Evakuierung leitet und unterstützt, beispielsweise durch den Transport von Patienten zu einem Übergabepunkt.
Führungskräfte
Luftunterstützung
Ablauf:
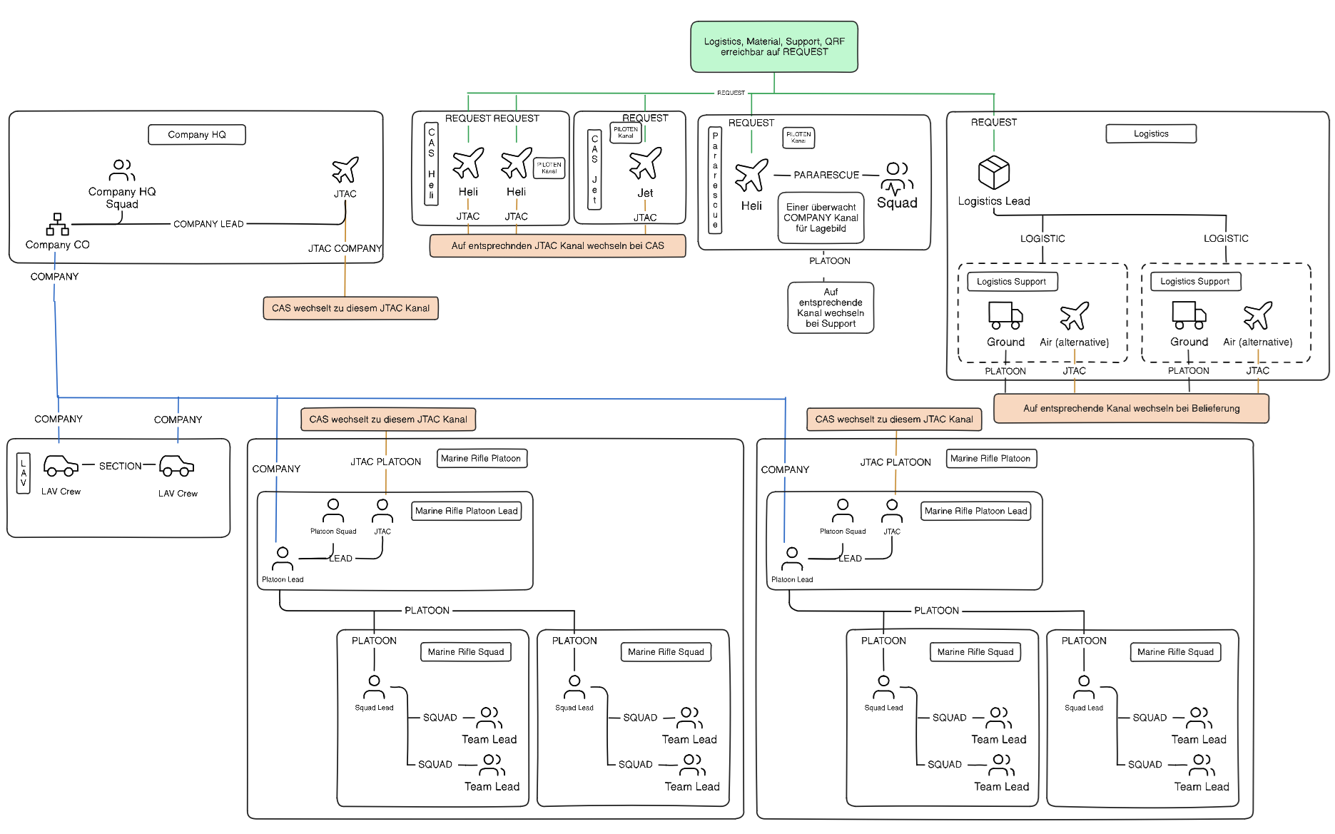
- Eine Anforderung für CAS, QRF/Pararescue oder A-Recon wird durch den JTAC an die jeweilige Einheit über den REQUEST Funkkanal gemacht.
- Im Anschluss begibt sich das angeforderte Luftfahrzeug auf den Funkkanal des JTACs, dort wird das weitere Vorgehen koordiniert
- Sobald die Luftunterstützung nicht mehr benötigt wird, meldet sich diese wieder von dem Funkkanal des JTACs ab und auf dem REQUEST Funkkanal an.
QRF/Pararescue:
- Der QRF/Pararescue kann jederzeit angefordert werden, unabhängig von Verwundetenzahl, er steht in der Dringlichkeit über allen anderen Einsatztypen.
- Der QRF/Pararescue kann sowohl für den Verwundetentransport (Doc-Team sitzt nicht ab), als auch für medizinische Unterstützung (Doc-Team sitzt ab) angefordert werden.
- Der QRF/Pararescue stellt ebenfalls Feuerunterstützung selbstständig zur Verfügung, um Feuerüberlegenheit herzustellen und Verwundete erfolgreich zu behandeln.
- Eine Einweisung der QRF/Pararescue Besatzung ist an der LZ notwendig.
CAS:
- CAS kann jederzeit angefordert werden unterliegt jedoch den ROE.
- CAS beinhaltet die bewaffnete Luftnahunterstützung und hilft den kämpfenden Bodentruppen bei der Erfüllung ihrer Missionen.
- CAS kann mithilfe von Bomben, Raketen und auch Geschützen durchgeführt werden, da viele dieser Waffensysteme gelenkt sind, ermöglicht dies eine präzise Ausschaltung von Zielen.
A-Recon:
- A-Recon steht für Aerial reconnaissance, nicht zu verwechseln mit Recon Einheiten.
- Der Einsatztyp A-Recon beinhaltet das luftgestützte Aufklären von Gebieten, bei denen feindliche Kräfte markiert werden können und über den JTAC ein Lagebild übermittelt wird.
- A-Recon hat die geringste Gewichtung von allen Einsatztypen und kann daher bei einer Auslastung des Airstack auch abgelehnt oder verschoben werden.
Logistikunterstützung
Verlust und Bergung von Fahrzeugen
Für das gesamte Event steht nur eine begrenzte Anzahl an Land- und Luftfahrzeugen zur Verfügung. Jeder Fahrzeugtyp ist in seiner Stückzahl limitiert. Um sicherzustellen, dass diese Fahrzeuge auch für zukünftige Missionen einsatzbereit bleiben, ist es daher wichtig, dass sie nach jeder Mission erfolgreich zu einem Versorgungspunkt oder ins Hauptquartier zurückkehren.
Sollte ein Fahrzeug zerstört oder verloren gehen, verringert sich möglicherweise die Anzahl der verfügbaren Fahrzeuge für alle kommenden Missionen. Die Logistikabteilung ist in der Lage, zerstörte Fahrzeuge zu bergen und an Logistikpunkten vollständig zu reparieren. Aus diesem Grund bitten wir darum, zerstörte Fahrzeuge umgehend zu melden, damit diese in einer ruhigen Phase des Events von der Logistik geborgen und instandgesetzt werden können.
Sollten Wracks im Wasser versinken, werden diese an die Küste zum Bergen verschoben.
Aufträge der Logistik
- Versorgung der Infanterie für einen konsistenten Spielfluss
- Versorgung & Wartung von Fahrzeugen (Anmerkung: Lufteinheiten können selbst ihr Material warten)
- Bau von Stellungen, Versorgungspunkte usw.
- Verwaltung von Fahrzeugen, da nur eine begrenzte Menge dieser vorhanden ist.
- Organisiert den Transport von Nachzüglern und neu gespawnten Spielern nach ihrem Versterben.
Sämtliche Möglichkeiten der Logistik sind im Bestellkatalog aufgelistet. Am Anfang oder Ende einer Mission kann die Logistik für den taktischen (Luft-)Transport genutzt werden. Im Allgemeinen ist die Logistik aber nicht für den taktischen (Luft-)Transport von Personal zuständig.
Logistikanfragen
Ablauf:
- Es wird auf dem REQUEST Funkkanal Kontakt mit Triton 4 aufgenommen.
- Triton 4 bestätigt Aufnahmebereitschaft oder verzögert die Anfrage falls notwendig.
- Eine Logistikanfrage wird gestellt. Dabei werden folgende Punkte nachfolgend geklärt:
3.1. Was für eine Logistikleistung? (Siehe Bestellkatalog und Supply Units)
3.2. Grober Lieferort (Gibt es eine LZ/DZ?)
3.3. Ist ein Lufttransport möglich? - Auf Rückfragen von Triton 4 warten oder die Auftragsbestätigung annehmen.
- Nach Auftragsbestätigung mit ETA kann der REQUEST Funkkanal verlassen werden.
- Warten bis:
6.1. sich ein Lufttransport (Capybara) auf dem Platoon JTAC Funkkanal meldet. (Dies ist zu erwarten beim Transport von Infanterieversorgung)
6.2. sich ein Bodentransport (Capybara) auf dem Platoon Actual Funkkanal meldet.
6.3. sich ein Combat Engineer Team (Capybara) entweder für einen Auftrag oder den Abschluss von diesem auf der Platoon Actual Funkkanal meldet.
Beispiel:
- “Triton 4, hier Otter, beantragen Nachschub, kommen.”
- “Otter, hier Triton 4, bereit für Anfrage, kommen”
- “Wir brauchen eine Standard Platoon Unit - südwestlich von Rasman, bei Markierung ‘DZ Lima’, Luft-Transport ist nicht möglich, keine sicheren LZ in Reichweite, kommen”
- “Verstanden. Gibt es eine sichere Anfahrrichtung? Kommen”
- “Jawohl, gibt es aus Westen, kommen”
- “So verstanden: Anfahrrichtung Westen, Eine Standard Platoon Unit südwestlich von Rasman bei Markierung ‘DZ Lima’ wird bearbeitet. ETA 15 Minuten. Triton 4 Kommen”
- “Jawohl, so korrekt, Ende”
Einige Zeit später
- “Otter HQ, hier Capybara Alpha, kommen aus Westen zu ‘DZ Lima’ mit Nachschub, kommen.”
- “Otter HQ, verstanden. Lage ist sicher. Ende.”
Air Force
Operationsübersicht
Wichtige Informationen
LZ 4-Liner:
| LZ Name | Feindlage | Ingress/Egress | Markierung |
|---|---|---|---|
| - | (grün, gelb, rot) | (optional) | (optional) |
CAS
| Gameplan | |
|---|---|
| 1. | Einsatz Typ |
| 2. | BOT/BOC |
| 3. | Waffenanforderung |
9/5-Liner
| 9-Liner | 5-Liner | ||
|---|---|---|---|
| 1. | Ingress | 1. | Ziel Position |
| 2. | Richtung | 2. | Ziel Beschreibung |
| 3. | Distanz zum Ziel IP | 3. | Ziel Markierung |
| 4. | Ziel Höhe (ASL) | 4. | Freundliche Kräfte |
| 5. | Ziel Beschreibung | 5. | Hinweise oder Einschränkungen |
| 6. | Ziel Position | ||
| 7. | Markierung | ||
| 8. | Eigene Kräfte (Markierung) | ||
| 9. | Egress | ||
| Hinweise |
BHA
| BHA - Ergebnis des Waffeneinsatzes | |
|---|---|
| 1. | Effekt |
| 2. | BDA |
| 3. | Re-run |
Mission 3-Liner (nur für Piloten)
| Mission Typ | Ort (AO) | Zu kontaktierende Einheit |
|---|---|---|
| A-Recon/ CAS/ QRF/ Pararescue | z.B. POI001 | z.B. Green Ant auf 68 |
Brevity Terms:
AO: Area of Operation
MSR: Main Supply Route
BOT: Bomb on Target (Bekämpfen von Ziel→Benötigt Sicht auf das Ziel(Tally), für Freigabe.)
BOC: Bomb on Coordinate (Bekämpfen von Koordinate→ohne Sicht auf Ziel.)
BDA: Battle Damage Assessment
BHA: Battle Hit Assessment
Cleared Hot: Waffenfreigabe für Anflug erteilt.
Cleared to Engage: Waffenfreigabe für mehrere Anflüge
Tally: Sicht auf Ziel (No Joy: keine Sicht auf Ziel)
Bingo: Treibstoff reicht nur für Rückflug.
Winchester: Keine Munition (Winchester Guns: Keine Munition für Gun).
Bogey: Unidentifiziertes Luftfahrzeug, bei dem noch keine Freund-Feind-Bestimmung vorliegt.
Bandit: Identifiziertes feindliches Luftfahrzeug.
Kill: Befehl, ein Ziel zu zerstören.
Splash: Bestätigung, dass das Ziel abgeschossen und zerstört wurde.
Abschuss Luft/Luft Rakete: Fox1 (halbaktives Radar), Fox2 (infarot), Fox3 (aktiv Radar).
Smoke:
Grün: Freund Markierung
Gelb: JTAC Reserviert
Rot: Feind Markierung
Blau: LZ Markierung
Orange: JTAC Reserviert
Violet: Medevac
Weiß: Verschleierung
Flares:
Weiß: Beleuchtung
Grün: Freund Markierung
Rot: Feind Markierung
Lasercodes
| Unit | Callsign | Lasercode-Nr. | JTAC Channel Name/Nr. |
|---|---|---|---|
| Triton HQ JTAC | Triton 8 | 1113 | TRITON JTAC |
| Leviathan Platoon | Leviathan JTAC | 1114 | LEVI JTAC |
| Barracuda Platoon | Leviathan JTAC | 1115 | BARRA JTAC |
Logistik für RRR auf dem LOGISTIC Funkkanal
Karten Markierungen
IP: Initial Point (Punkt, von dem ein Anflug gestartet werden kann).
HP: Holding Point (Punkt, an dem Hubschrauber warten und nicht hovern).
HA: Holding Area (Aufenthaltsraum für Hubschrauber) → darf nur von ALO erstellt werden.
ACA: Aircraft Control Area (Aufenthaltsraum für (Luft-Boden)) → darf nur von ALO erstellt werden.
CAP: Combat Air Patrol Zone (Partrouillienbreich für Abfangjäger) → darf nur von ALO erstellt werden.
LZ: Landing Zone → muss auf c-Tab oder JVMF markiert werden, → darf nicht verschoben werden.
JTAC
Ablauf:
- Eine Anfrage für Luftunterstützung wird auf dem REQUEST Funkkanal an die jeweilige Einheit gestellt.
Dort wir nur geklärt: wer? Funkkanal? Weitere Klärungen auf dem jeweiligen JTAC-Funkkanal.
- Beispiel: Hammerhead hier Barracuda JTAC benötigen CAS. Kommen. - Hier Hammerhead, verstanden wechseln auf Funkkanal Barracuda JTAC. Ende.
- Das Luftfahrzeug meldet sich auf dem Funkkanal JTAC an.
- Klärung der Anfrage wird auf dem JTAC Funkkanal abgehandelt - Aufträge werden durchgeführt
- Sobald die Aufträge durchgeführt wurden, entlässt der JTAC die Einheit.
Wichtige Punkte
- Aufträge sollten in dieser Reihenfolge priorisiert werden: QRF/Pararescue, CAS, A-Recon.
- Lufteinheiten verwalten sich im Rückraum selbstständig und priorisieren Aufträge selbstständig.
- Die selbstständige Priorisierung kann durch Triton 8 (Triton HQ JTAC) überschrieben werden.
Piloten
Ablauf:
- Das Luftfahrzeug wird auf dem REQUEST Funkkanal angefragt.
- Beispiel: Hammerhead hier Barracuda JTAC benötigen CAS. Kommen. - Hier Hammerhead, verstanden wechseln auf Funkkanal Barracuda JTAC. Ende.
- Das Luftfahrzeug meldet sich auf dem Funkkanal des JTACs an, bei CAS Fliegern müssen auch die Waffen aufgezählt werden.
- Bis zum Abmelden stehen die Luftfahrzeuge unter der Kontrolle des JTACs
- Nach abgeschlossener Mission wird der JTAC Funkkanal verlassen und sich wieder auf dem REQUEST Funkkanal angemeldet.
Wichtige Punkte
- Piloten müssen während Einsätzen auf dem Funkkanal AIR SPACE angemeldet sein, für die Piloten-zu-Piloten-Kommunikation.
- Auch am Boden sollte jede Einheit auf dem Funkkanal AIR SPACE erreichbar sein.
- Alle Luftfahrzeuge müssen vor dem Starten den näheren Luftraum mithilfe des cTabs auf landende Helikopter prüfen, ggf. Absprechen auf dem AIR SPACE Funkkanal.
- Bei der Landung auf Schiffen müssen die Positionslichter aktiviert werden zur Kenntlichmachung des Luftfahrzeuges.
- Das Durchfliegen einer nicht zugewiesenen ACA oder HA sollte vermieden werden.
Bei weiteren Fragen im Discord #air-force-chat nachfragen.
Appendix
Logistikbestellkatalog
| Farbe | Einheitengattung |
|---|---|
| Grün | Für Infanterie |
| Rosa | Medizinisch (für alle) |
| Rot | Für medizinisches Personal |
| Gelb | Exkl. für Logistiker |
| Orange | Für Fahrzeuge + Wartung |
| Lila-Blau | Für Führungskräfte |
| Blau | Für Luftstreitkräfte |
Supply Units
| Nr | Supply Units | Beschreibung/Inhalt |
|---|---|---|
| 0-01 | Platoon Supply Unit | 4x Infanteriemunition (pro Squad) 2x Granaten (inkl. Granatwerfer) 1x Medizinische Vorräte (Pro Platoon/Infanterie) 1x Panzerabwehr |
| 0-02 | Vehicle Supply Unit | Fahrzeugmunition-Palette/-Box Treibstoff-Palette Betankung und Aufmunitionierung durch Logistiker/Combat Engineer |
| 0-03 | Vehicle Repair Unit | Fahrzeugreparatur-Palette Ersatzreifen (in Box) Reparatur durch Logistiker/Combat Engineer |
Infanterieversorgung
| Nr | Infanterieversorgung | Beschreibung/Inhalt |
|---|---|---|
| 1-01 | Infanteriemunition (Pro Squad) | Gewehrmunition für alle Infanterierollen |
| 1-02 | Panzerabwehr | 2x M136 (HEAT), Raketen für MAAWS Werfer |
| 1-03 | Flugabwehr | 2x FIM-92 Stinger Werfer, 6x FIM-92-Raketen |
| 1-04 | Granaten (inkl. für Granatwerfer) | Explosiv-& Rauchgranaten (inkl. 40mm) |
| 1-05 | Nachtkampf-Ausstattung | NVGs, Flares (inkl. 40mm), Knicklichter, IR-Stroboskope |
| 1-06 | Sprengstoff&Minen-Kiste | 2x Minensucher, 20x APERS Minenwerfer, 10x Panzerabwehrminen, 20x M4A1 SLAM, 20x Stolperdraht-Leuchtrakete, 20x Sprengladung |
| 1-07 | Funkturm Kiste | 5x Funkmast, 5x Funkantenne zum Montieren auf Funkmast (Ersetzt SATCOMS) |
| 1-08 | Führungskiste | Spezialkiste mit Tablets, Tabs, Rauchgranaten und Lasermarkierer |
| 1-09 | QRF/Pararescue-Versorgung | Munitionskiste exklusiv für die Bewaffnung der QRF/Pararescue |
| 1-10 | Medizinische Vorräte (Pro Platoon/Infanterie) | Kiste mit Sanitätsmaterial, das ein gesamtes Platoon versorgen sollte |
| 1-11 | Logistiker-Versorgung | Kiste mit Werkzeugen der Logistik |
| 1-12 | UAV-Kiste | 10x UAV-Batterie, 1x UAV-Terminal, 2x UAV (Darter), 4x Fernmarkierer |
| 1-13 | “Emotional Support Chest” | Eine Kiste, reichlich “Crayons” für die Sorgen des einfachen Marines |
| 1-69 | Kleine Kiste (leer)/Große Kiste (leer) | Dient für Sonderbestellungen |
Fahrzeugversorgung
| Nr | Fahrzeugversorgung | Beschreibung/Inhalt |
|---|---|---|
| 2-01 | Ersatzreifen | Bei mehr als einem Ersatzreifen bitte 2-08 anfordern. |
| 2-02 | Ersatzkette | |
| 2-03 | Fahrzeugmunition-Palette Oder Fahrzeugmunition-Box | Frachtpalette, um Fahrzeuge aufzumunitionieren oder die Pylonen zu ändern |
| 2-04 | Fahrzeugreparatur-Palette | Frachtpalette, um Fahrzeuge komplett zu reparieren |
| 2-05 | Treibstoff-Palette | Frachtpalette, um Fahrzeuge aufzutanken (3406l) |
| 2-06 | Ersatzreifen (in Box) | Frachtkiste, vorbefüllt mit 20 Ersatzreifen |
| 2-07 | Seahawk Hoist | Seilwinde, die an Seahawk-Modellen montiert werden kann. |
Schwere Waffen
| Nr | Schwere Waffen/Artillerie | Beschreibung/Inhalt |
|---|---|---|
| 3-01 | M2HB (Verpackt) | HMG auf Dreibein montiert, wird stehend bedient |
| 3-02 | M2-Munition | 10x Gurte mit Leuchtspur (rot) |
| 3-03 | MK19 (Verpackt) | GMW auf Dreibein montiert, wird sitzend bedient |
| 3-04 | MK19-Munition | 12x HE, 4x HEDP, 8x Kanister |
| 3-05 | M41A4 TOW (Verpackt) | Statische AT auf Dreibein montiert, wird kniend bedient |
| 3-06 | TOW-Munition | 2x BGM-71E TOW-2A (Fahrzeugbekämpfung) 3x BGM-71H Bunker Buster (Bekämpfung von Stellungen und Infanterie) |
| 3-07 | FIM-92 Stinger - Plattform | Statische Luftabwehrstation, nicht Radar-gestützt |
Landfahrzeuge
| Nr | Landfahrzeuge | Sitzplätze | Anmerkungen |
|---|---|---|---|
| 4-01 | AAVP-7A1 (Amtrack) | 21 | |
| 4-02 | LAV-25 | 9 | Aufgerüstet mit verbessertem Thermal |
| 4-03 | HUMVEE (M2) | 5 | |
| 4-04 | HUMVEE (TOW) | 5 | |
| 4-05 | LKW (Infanterie) | 15 | |
| 4-06 | Buggy | 6 |
Luftfahrzeuge
| Nr | Luftfahrzeuge | Sitzplätze | Zweck/Nutzen |
|---|---|---|---|
| 5-01 | UH-1Y Venom | 11 | Infanterietransport |
| 5-02 | MH-60M DAP MLASS | 11 | Patienten-/Frachttransport |
| 5-04 | AH-1Z Viper | 2 | CAS |
| 5-06 | F/A-18C | 1 | Luftüberlegenheitsjäger |
Wasserfahrzeuge
| Nr | Wasserfahrzeuge | Sitzplätze | Beschreibung/Inhalt |
|---|---|---|---|
| 6-01 | Schnellboot Minigun | 11 | Kampfboot mit GMW und 7.62 Minigun |
| 6-02 | RHIB | 8 | Unbewaffnetes Boot |
| 6-03 | Schlauchboot | 5 | Unbewaffnetes Boot |
| 6-04 | MK.V SOC | 33 | Patrouillenboot |
Bauvorhaben/Stellungen
| Nr | Bauvorhaben/Stellungen* | Bauzeit* | Beschreibung |
|---|---|---|---|
| 7-01 | Munitionsversteck | ~ 15 Min | Kleines verstecktes Lager für Infanterie Versorgung |
| 7-02 | Versorgungspunkt (Für die Frontversorgung) | ~ 30 Min | Kleine Stellung nahe der Front, meist an Straße |
| 7-03 | + Integration von 1-2 Helipads | ~ 15 Min | Inkl. Versorgung für Helis |
| 7-04 | + Integration eines Feldlazaretts | ~ 15 Min | Medizinisches Gebäude |
| 7-05 | Kleine FOB | ~ 120 Min | Beinhaltet 7-03, 7-04 und ein Lager für Ersatzfahrzeuge |
| 7-06 | Minenfeld AP je 100m | ~ 30 Min | Linie, wird ausgelegt mit Minenwerfern |
| 7-07 | Minenfeld AT je 50m | ~ 30 Min | Minenfeld mit AT-Minen auslegung ggf. in Zick-Zack Muster |
| 7-08 | Kleine Fire Support Base | ~ 60 Min | Bunkerstellung mit mehreren schweren Waffen |
| 7-09 | Flexible Bauvorhaben | Variabel | Stacheldraht-Konstruktionen, Stellungen, Fahrzeugsperren, Aufbau von Fallen, Brückenbau |
*= Die Bauzeiten sind pragmatisch eingeschätzt und werden voraussichtlich kürzer sein.
Wartung Luftfahrzeuge
| Nr | Wartung Luftfahrzeuge | Beschreibung/Inhalt |
|---|---|---|
| 8-01 | Reparatur | |
| 8-02 | Betankung | |
| 8-03 | Aufmunitionieren |
Sonstiges
| Nr | Sonstiges | Beschreibung/Inhalt |
|---|---|---|
| 9-01 | Überführen/Transport eines Fahrzeugs | Falls Fahrzeuge in die Basis zurück oder zu einer verlegt werden müssen aufgrund eines Lufttransports |
| 9-02 | Wracks bergen | Logistiker formen ein Bergungskommando, um ein Wrack zu bergen. |
| 9-03 | Minenräum-Kommando | Falls Minenfelder geräumt werden sollen. |
| 9-04 | Sonderauftrag | Inhalt wird mit Logistikleitung besprochen und festgelegt, sofern Kapazitäten vorhanden sind. |
UH-1Y Venom Gunship
Auftrag
Die UH-1Y Venom Gunship wird für Truppentransport und CAS Aufträge eingesetzt.
Für die Luftraumsicherung sind alle Streitkräfte zuständig.
Bewaffnung
Nach der Genfer Convention sind chemische Waffen, biologische Waffen und Clustermunition verboten.
Waffennamen (erlaubt):
- APKWS alle Varianten
- M151 Hydra (M260)
- M151 Hydra (M261)
- M229 Hydra (M260)
- M257 Hydra (M260)
- Poniard LAU-131 x1
Alle aufgeführten Waffen sind in der Menge unlimitiert.
AH-1Z Viper
Auftrag
Die AH-1Z Viper wird für Luftraumsicherung und CAS Aufträge eingesetzt.
Bewaffnung
Nach der Genfer Convention sind chemische Waffen, biologische Waffen und Clustermunition verboten.
Waffennamen (erlaubt):
- AGM-114K AT
- AGM-114M HE-Frag
- Hot 1 [ACE]
- Hot 2 [ACE]
- Hot 2MP [ACE]
- Hot 3 [ACE]
- APKWS all variants
- DAGR
- M151 Hydra (M260)
- M151 Hydra (M261)
- M229 Hydra (M260)
- M257 Hydra (M260)
- Poniard LAU-131 x1
- AIM-9M
Alle aufgeführten Waffen sind in der Menge unlimitiert.
Die ACE Hellfire: AGM-114K [ACE], AGM-114L [ACE] haben keine funktionierende Laseraufschaltung!
McDonnell Douglas F/A-18C
Die F/A-18C Hornet ist ein zweistrahliges, trägergestütztes Mehrzweckkampfflugzeug. Durch ihre Flexibilität bei der Bekämpfung von Boden-, See- und Luftzielen auf große Entfernung stellt sie die wichtigste offensive und defensive Komponente einer US-amerikanischen Flugzeugträgerkampfgruppe dar.
Auftrag
Die F/A-18C Hornet wird für Luftraumsicherung und CAS Aufträge eingesetzt.
Die F/A-18C Hornet steht nicht jederzeit zur Verfügung, da sie von einem hinter dem Horizont entfernten Träger gestartet wird.
Bewaffnung zur Luftraumsicherung
Anti Air
AIM-9(X) Sidewinder [F&F] [IR]
- Typ: Short range AAM. X Version has higher maneuverability.
- Guidance: Infrared Imaging
- Range: 10-5000m
- 2 Missiles per Pylon possible
Die Waffenmenge der AIM-9(X) Sidewinder [F&F] [IR] ist unlimitiert.
AIM-120 AMRAAM [F&F] [RAD]
- Type: Mid-Range Air to Air Missile
- Guidance : Active Radar homing
- Range: min 700 / max 16000m
- 2 Missiles per Pylon possible
Die Waffenmenge der AIM-120 AMRAAM [F&F] [RAD] ist in der Anzahl limitiert.
Air to Ground
AGM-65 Maverick [AT]
- Guided Anti Tank missile. Guidance system depends on the version.
- H [F&F] [EO] Shaped-charge warhead 57 kg (125 lb) 1 Missile per Pylon
Die Waffenmenge der AGM-65 Maverick [AT] ist in der Anzahl limitiert.
Aufschlüsselung
- [AT] - Anti-Tank.
- [EO] - Electro-optical guidance. Lock on Object.
- [F&F] - Fire & Forget.
- [RAD] - Requires radar to lock on.
- [IR] - Infrared Imaging.